Chart.js/docs/developers/render_flowchart.png
Evert Timberg 43889f247c
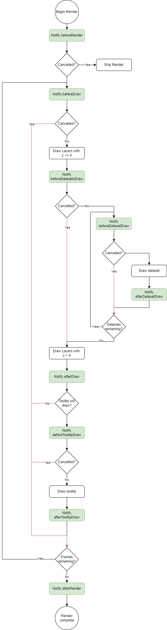
Document tooltip draw hooks and only call hooks when the tooltip draws (#10276)
* Document tooltip draw hooks and only call hooks when the tooltip draws

* Update tests
2022-04-03 10:09:46 -04:00

100 KiB
568x2141px