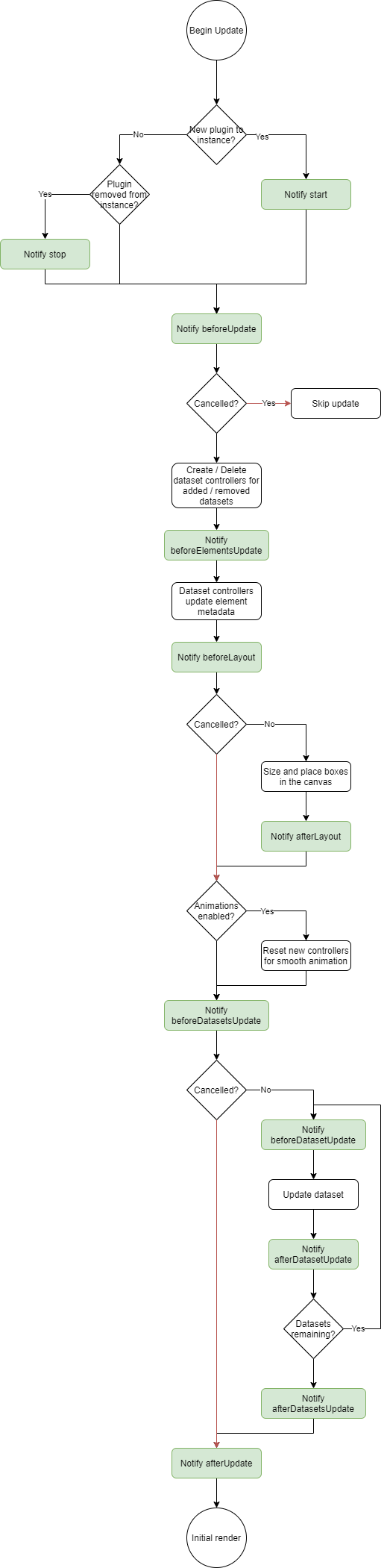
Chart.js/docs/developers/update_flowchart.png
Evert Timberg ed2b96eeaf
Switch docs to Vuepress to match other chart.js repositories (#8751)
* Initial work

* Update doc commands

* Updated sidebar config

* Move docs

* Update theme version and enable

* Convert to chart.js sample

* Update scripts to point to local build

* Chart.js from local build

* Simplify getting-started example

* Axis docs updated except for imported content

* Common ticks import works

* Chart type docs ported to editor plugin

* Last pages to use editor

* Fix small errors

* Frontmatter title to heading

* Remove duplicate example

* Update sidebar

* Add paths

* Remove paths

* Add getting-started back

* Update menus and add copyright to license section of the docs

* Add GA plugin

* Style sub-groups

* Remove unneeded license page since it is covered on the main page

* Remove docusaurus readme page

* Remove docusaurus files

* Fix issues in docs

* Build and deploy scripts for docs work

* Conditional base URL for nice local testing

* Use eslint-plugin-markdown

* Remove hard coded lines

* Remove mentions of docusaurus

Co-authored-by: Jukka Kurkela <jukka.kurkela@gmail.com>
2021-03-30 10:32:39 -04:00

95 KiB
519x2101px